
指肺炎支原體(MP)感染引起的肺部炎癥,可以累及支氣管、細支氣管、肺泡和肺間質。指 MPP 患兒使用大環內酯類抗菌藥物正規治療 7d 及以上,仍持續發熱、臨床征象及肺部影像學所見加重、出現肺外并發癥者。3、大環內酯類藥物無反應性肺炎支原體肺炎(MUMPP):
指 MPP 患兒經過大環內酯類抗菌藥物正規治療 72h,仍持續發熱,臨床征象及肺部影像學無改善或呈進一步加重的 MPP。
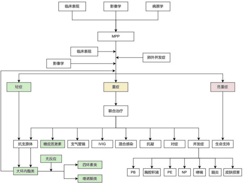
MPP以發熱、咳嗽為主要臨床表現,可伴有頭痛、流涕、咽痛、耳痛等。咳嗽較為劇烈,可類似百日咳樣咳嗽。部分患兒有喘息表現,以嬰幼兒多見。肺部早期體征可不明顯,隨病情進展可出現呼吸音降低和干、濕性啰音。1、MP培養:是診斷MP感染的“金標準”,但由于MP培養需要特殊條件且生長緩慢,難于用于臨床診斷。2、MP核酸檢測:包括MP-DNA或MP-RNA檢測,靈敏度和特異性高,適用于MPP的早期診斷。3、MP抗體測定:MP-IgM 抗體一般在感染后4-5d出現,可作為早期感染的診斷指標。顆粒凝集法(PA法) 是實驗室測定血清MP-IgM 抗體的主要方法,單份血清抗體滴度≥1:160 可以作為MP近期感染的標準。細菌引起的重癥肺炎常在病程初期尤其是3d內出現白細胞總數、中性粒細胞占比、CRP、PCT明顯升高。
4、CRP、LDH、D-二聚體、ALT明顯升高,出現的時間越早,病情越重;
6、存在基礎疾病,包括哮喘和原發性免疫缺陷病等疾病;
| 1、重點是早期識別和治療重癥MPP 和危重癥MPP。2、最佳治療窗口期為發熱后 5-10d 以內,病程 14d 以后仍持續發熱,病情無好轉者,常遺留后遺癥。3、鑒于 MPP 臨床表現的異質性,應根據分型制定個體化的治療方案。4、輕癥患兒除抗 MP 治療外,不應常規使用全身性糖皮質激素治療;5、重癥患兒應采取不同側重的綜合治療(抗感染、糖皮質激素、支氣管鏡、抗凝等聯合),既要關注混合感染,也要準確識別和治療過強炎癥反應及細胞因子風暴,若不及時控制,將可能增加混合感染和后遺癥的發生機率。 |
輕癥不需住院,密切觀察病情變化,檢測血常規和炎癥指標等,注意重癥和危重癥識別。正確服用退熱藥,對于有高凝狀態并禁食者,需補充水和電解質。干咳明顯影響休息者,可酌情應用鎮咳藥物。祛痰藥物包括口服和霧化藥物,也可輔助機械排痰、叩擊排痰等物理療法。
兒童肺炎支原體肺炎診斷及治療流程圖
